客户问性能,3张表搞定!塑料对比与用途汇总
俺搜 1个月前
3325
0
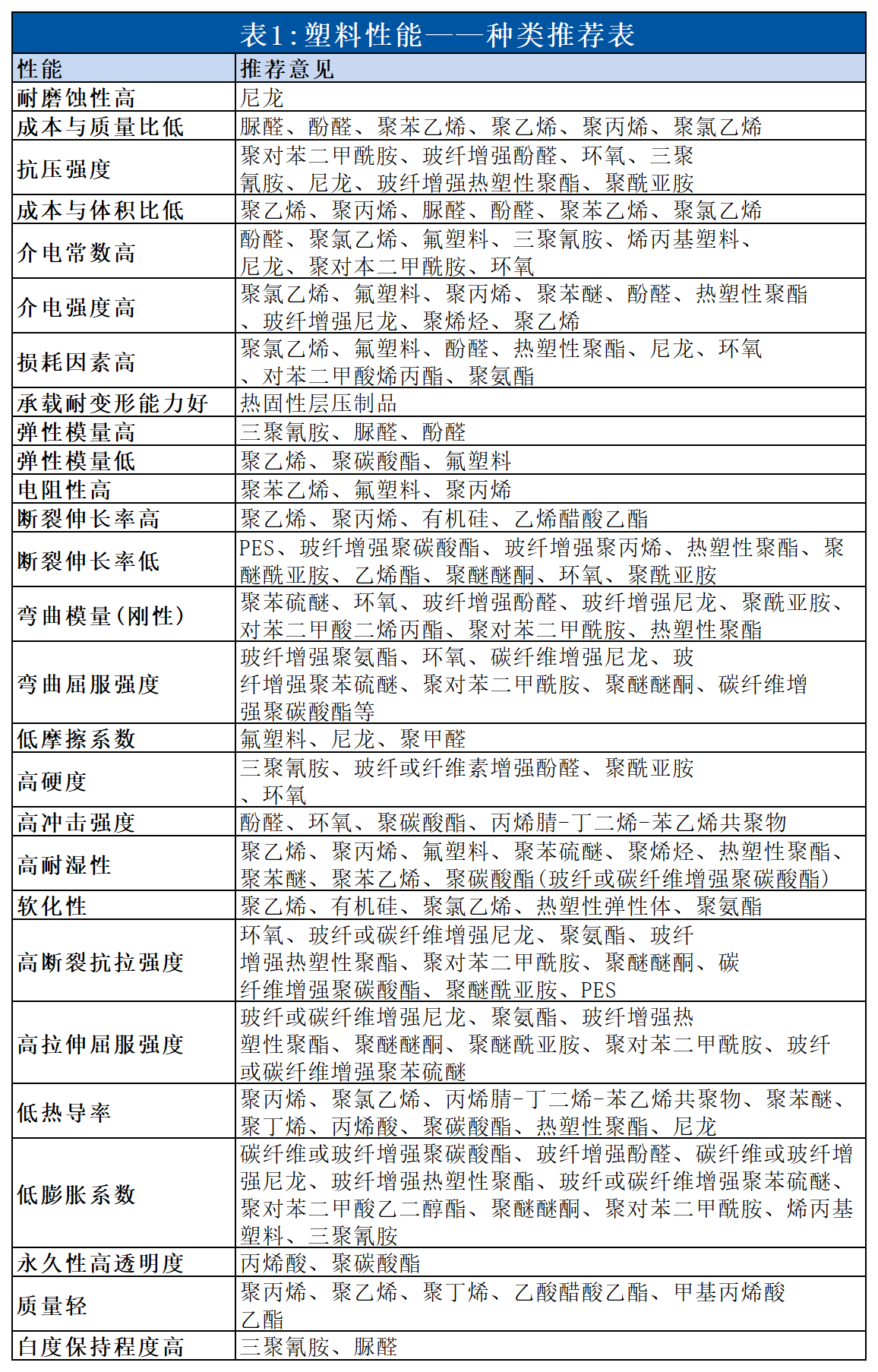
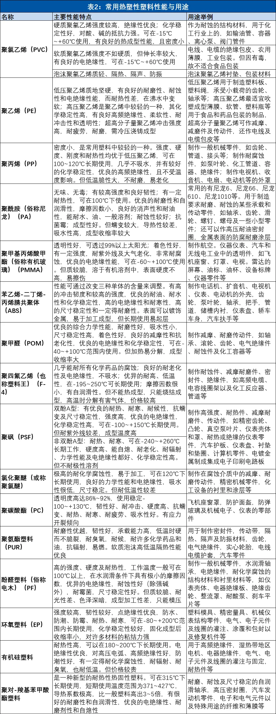
咱们做贸易的,最怕客户问“XXX性能有没有合适的料”——说错了吧,丢人;说慢了吧,丢单。
这三张表把常用塑料的性能和用途都归拢到一块儿了,PE、PP、PC、POM…哪个料能干什么、耐温多少、适合什么工艺,翻一下就能对上号。建议收藏,下次回复客户报价,心里更有底!



文章内容来源于互联网素材,由俺搜整理发布
免责声明:提供的信息仅供客户决策参考,不对客户买卖交易、投资操作负责,客户不应以本文分析取代自己的独立判断,客户做出的任何决策与俺搜平台无关。
评论