注册俺搜,你可以:
免费看
10000+塑料报价,急速联系
480w+化塑人脉
俺搜 10天前
0
俺搜塑料市场早报 | 2026年3月11日 | 农历一月二十三
今日看点
1、【国际油价创2022年以来最大单日跌幅,美油跌近12%】
2、【多家石化企业因霍尔木兹海峡封锁宣布不可抗力】
3、【华润化学材料、东丽塑料等企业暂停接单,实行一单一议】
4、【道恩股份全品类调价,高分子行业进入成本传导周期】
5、【涂料行业掀“涨价潮”,多家企业实行一单一议】
6、【卫星化学涨停,新材料布局受市场关注】
7、【我国前2月进出口增长18.3%,机电产品出口增24.3%】
8、【原材料涨价 极氪007GT预计上调5000-8000元】
9、【交通运输部约谈马士基集团、地中海航运公司】
10、【1-2月全国进口煤炭7722.2万吨,同比增长1.5%】
说明:文章内容来源于互联网素材,由俺搜整理发布
资讯详情
【国际油价创2022年以来最大单日跌幅,美油跌近12%】
3月10日收盘,欧美原油期货大幅下跌,WTI跌11.94%至83.45美元/桶,布伦特跌11.28%至87.8美元/桶,创2022年以来最大百分比跌幅。主因是市场预期中东冲突可能比此前想象的更早结束,以及G7财长考虑从战略储备中释放石油。油价剧烈波动将直接影响塑料化工成本预期。
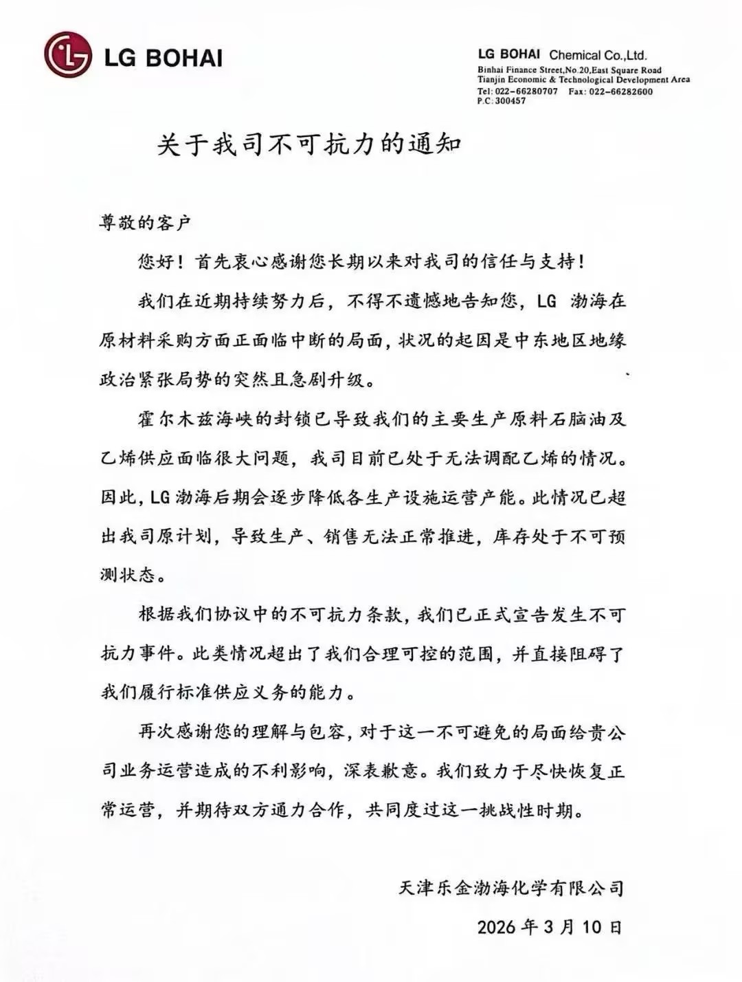
【多家石化企业因霍尔木兹海峡封锁宣布不可抗力】
受中东地缘政治紧张局势影响,霍尔木兹海峡运输受阻,多家企业发布不可抗力通知:台塑石化原料采购遭重大干扰,烯烃事业部3月9日起以最低产能运转;海南逸盛、逸盛大化宣布原料供应中断导致生产和交货不确定;陶氏化学在沙特朱拜勒工厂的物流运营受严重影响,宣布多种产品不可抗力;LG渤海因石脑油及乙烯供应问题,将逐步降低各生产设施运营产能。




【华润化学材料、东丽塑料等企业暂停接单,实行一单一议】
受原材料价格大幅上涨及供应链不确定性影响,华润化学材料宣布PETG全系列产品价格以当天报价为准,一单一询;东丽塑料(中国)表示将暂停接受新订单,自4月26日起更新交货安排,并可能实施附加费;卡博特中国上调特种炭黑产品价格。多家企业通过暂停接单、动态报价应对成本压力。

【道恩股份全品类调价,高分子行业进入成本传导周期】
道恩股份发布调价通知,覆盖热塑性弹性体(TPV/TPE/TPU)、特种弹性体(HNBR)、改性塑料、色母粒、可降解材料等全系列产品,不设统一涨幅,由企业与客户一对一沟通确定具体幅度。此次调价反映成本压力已渗透至高分子新材料全产品体系,行业正进入“成本驱动型”调整周期。
【涂料行业掀“涨价潮”,多家企业实行一单一议】
受原材料价格持续攀升影响,多家涂料企业密集发布调价通知:北京汉森邦德、江苏京德新材料等企业所有产品价格以下单前实时报价为准;鹤壁永运新型材料上调10%-20%;浙江大桥油漆上调3-5%;株洲飞鹿对工业防腐涂料上调8-10%、高分子防水卷材上调6-8%。部分企业如常州市天盾涂料推出“一单一议+定金锁价”模式应对波动。
【卫星化学涨停,新材料布局受市场关注】
3月6日,卫星化学涨停收盘,主力资金净流入3.1亿元。涨停因素包括:α-烯烃及POE新材料项目按计划推进,强化新能源材料布局;依托富余氢气拓展氢能应用;C2/C3产业链优势显著,乙醇胺、聚醚大单体等产品市占率居全国前列;浸没式液冷冷却液研发取得进展,切入AI算力基础设施新赛道。
【我国前2月进出口增长18.3%,机电产品出口增24.3%】
据海关统计,2026年前2个月我国货物贸易进出口总值7.73万亿元,同比增长18.3%。其中出口4.62万亿元,增长19.2%;进口3.11万亿元,增长17.1%。机电产品出口2.89万亿元,增长24.3%,占出口总值62.6%。与东盟贸易总值增长20.3%,与美国贸易总值下降16.9%。原油进口9693.4万吨,增加15.8%。
【原材料涨价 极氪007GT预计上调5000-8000元】
受上游原材料及核心芯片价格上涨影响,新能源汽车市场或将迎来新一轮涨价潮。即将于二季度上市的焕新极氪007GT预计售价将上调5000至8000元。 自2025年下半年起,车规级存储芯片价格大幅攀升,其中DDR5内存涨幅达300%,而该车型搭载的索尔辅助驾驶芯片采用更稀缺的DDR5X,成本压力显著。同时,锂矿等贵金属价格飙升也推高了电池成本。分析指出,适度调价有助于保障车企在研发、品质与服务方面的持续投入。此前,奇瑞星途ET5已率先上调指导价,更多品牌或跟进调整。
【交通运输部约谈马士基集团、地中海航运公司】
据交通运输部官网3月10日消息,3月9日,交通运输部就国际航运经营行为分别约谈了马士基集团、地中海航运公司有关负责人。
【1-2月全国进口煤炭7722.2万吨,同比增长1.5%】
据交通运输部官网3月10日消息,3月9日,交通运输部就国际航运经营行为分别约谈了马士基集团、地中海航运公司有关负责人。其中,2月份进口量为3094.27万吨,较去年同期的3436万吨万吨减少341.73万吨,下降9.95%。
APP
小程序
公众号
反馈
客服
连通上下游
一站式服务
免费服务一对一
实现供需精准匹配
评论